人体内各种正常组织中的细胞都在不可避免地积累突变。这些体细胞突变的发生通常与细胞分裂过程中DNA的复制错误没有得到修复,或没有得到正确的修复相关。通常情况下,这些突变不会对体细胞的表型和功能造成明显影响,然而如果部分突变发生在一些与细胞增殖和死亡相关的重要基因上时,携带突变的体细胞很可能因此获得生长和竞争上的优势,从而造成体细胞突变克隆的形成和扩张,最终导致疾病和衰老过程的发生。最广为熟知的一个例子就是癌症的发生,即体细胞在内源或外源因素的作用下逐渐积累突变并发生克隆扩张,最终导致癌症的产生。因此,研究正常组织中体细胞突变积累的过程及突变克隆的扩张及演化,对于更好地理解癌症的早期发生发展具有重要的意义。
2020年10月2日,北京大学生物医学前沿创新中心(BIOPIC)、生命科学学院白凡课题组与北京大学人民医院泌尿外科徐涛课题组合作在国际著名学术期刊Science杂志上以Research Article(研究长文)形式发表题为“Macroscopic somatic clonal expansion in morphologically normal human urothelium”的研究论文。该工作系统地研究了组织形态正常的尿路上皮组织中,体细胞突变(somatic mutations)的发生与积累,以及突变克隆的扩张和演化规律。

论文截图
尿路上皮组织是膀胱和输尿管中的一种“移行上皮组织”。尿路上皮组织的更新速率较快且在受损情况下会迅速再生[1]。在2017年的一项关于多病灶尿路上皮肿瘤基因组的研究工作中,白凡和徐涛课题组在其中一个病例的组织形态学正常的尿路上皮组织中检测到了大量的体细胞突变[2]。这个偶然的发现促使两个课题组开展针对组织形态正常的尿路上皮组织中体细胞突变积累这个问题的更加深入和全面的科学研究。
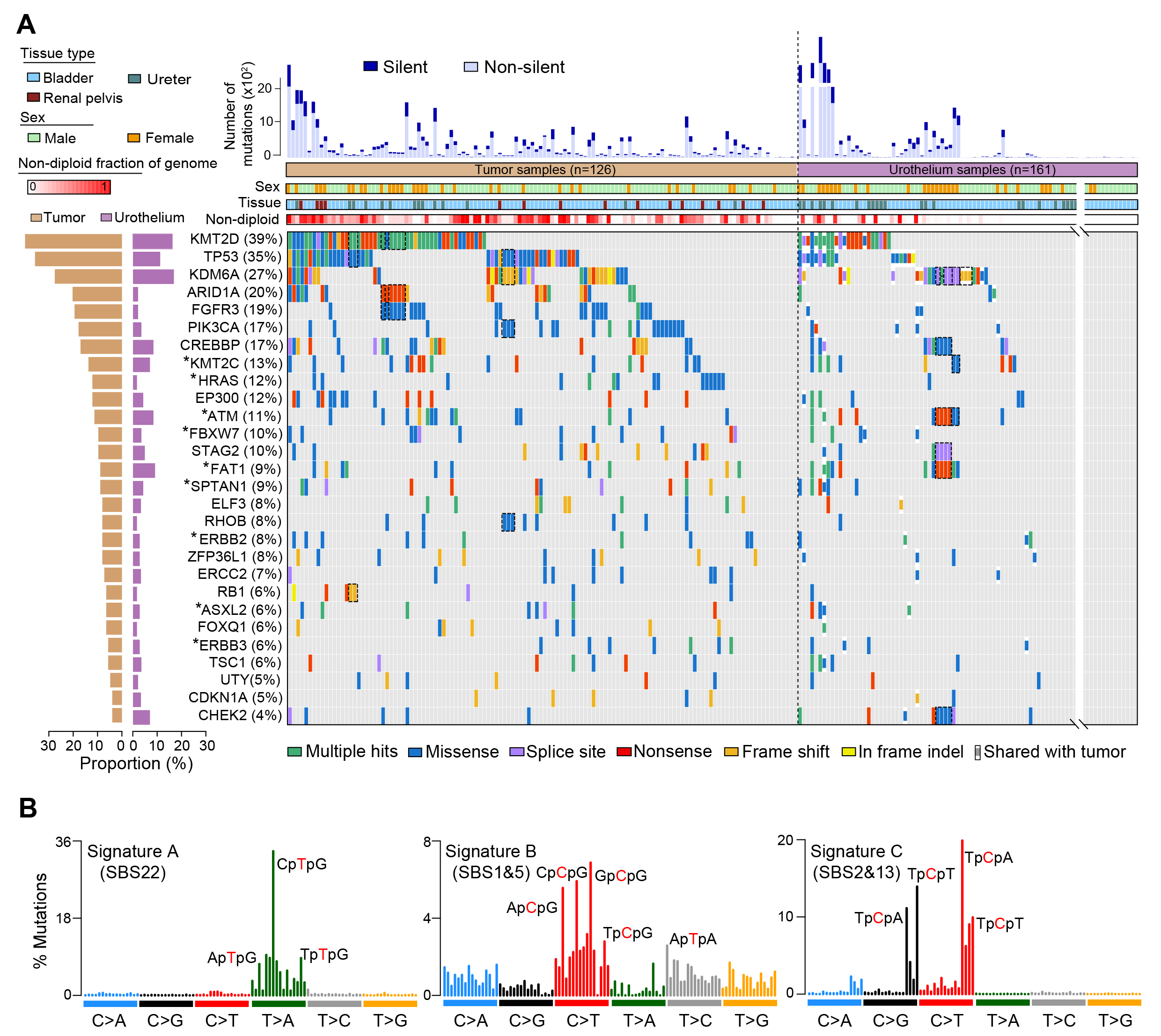
在本项研究中,研究人员使用激光显微切割和全外显子深度测序技术,对来自于120个尿路上皮肿瘤病例的126个肿瘤组织以及161个组织形态学正常的癌旁尿路上皮组织进行了深入的研究。通过外显子数据分析,研究人员发现在部分组织形态学正常的尿路上皮组织中,已积累大量的体细胞突变。让人意外的是,很多突变已经发生在与肿瘤相关的驱动基因上。然而与肿瘤相比,形态正常尿路上皮组织中的驱动基因突变主要集中在与染色质重塑(chromatin remodeling)相关的基因上(例如:KMT2D基因和KDM6A基因),而较少发生在肿瘤中高频突变的关键驱动基因上(例如:PIK3CA基因和FGFR3基因)。这个差异反映了尿路上皮组织中早期克隆发展和最终尿路上皮癌的形成具有潜在的不同分子机制(图1)。

图1. 尿路上皮癌及正常尿路上皮组织的体细胞突变图谱
接下来,研究人员通过对单碱基突变特征(single-base-substitution mutational signature)的分析解析了导致正常尿路上皮组织积累大量体细胞突变的潜在原因。研究人员发现突变特征SBS1,SBS2,SBS13,SBS5以及SBS22均一定程度导致了正常尿路上皮组织中突变的发生。其中,SBS22导致了本研究中大多数正常尿路上皮组织中突变的发生。以往研究表明,SBS22对应的致癌因素是诱变剂马兜铃酸(Aristolochic acid, AA)的作用,已经被广泛地报道与肝癌和膀胱癌等肿瘤的发生相关[3, 4]。本项研究工作揭示了AA的致变作用能够导致正常尿路上皮组织积累大量的突变从而促使克隆的扩张。
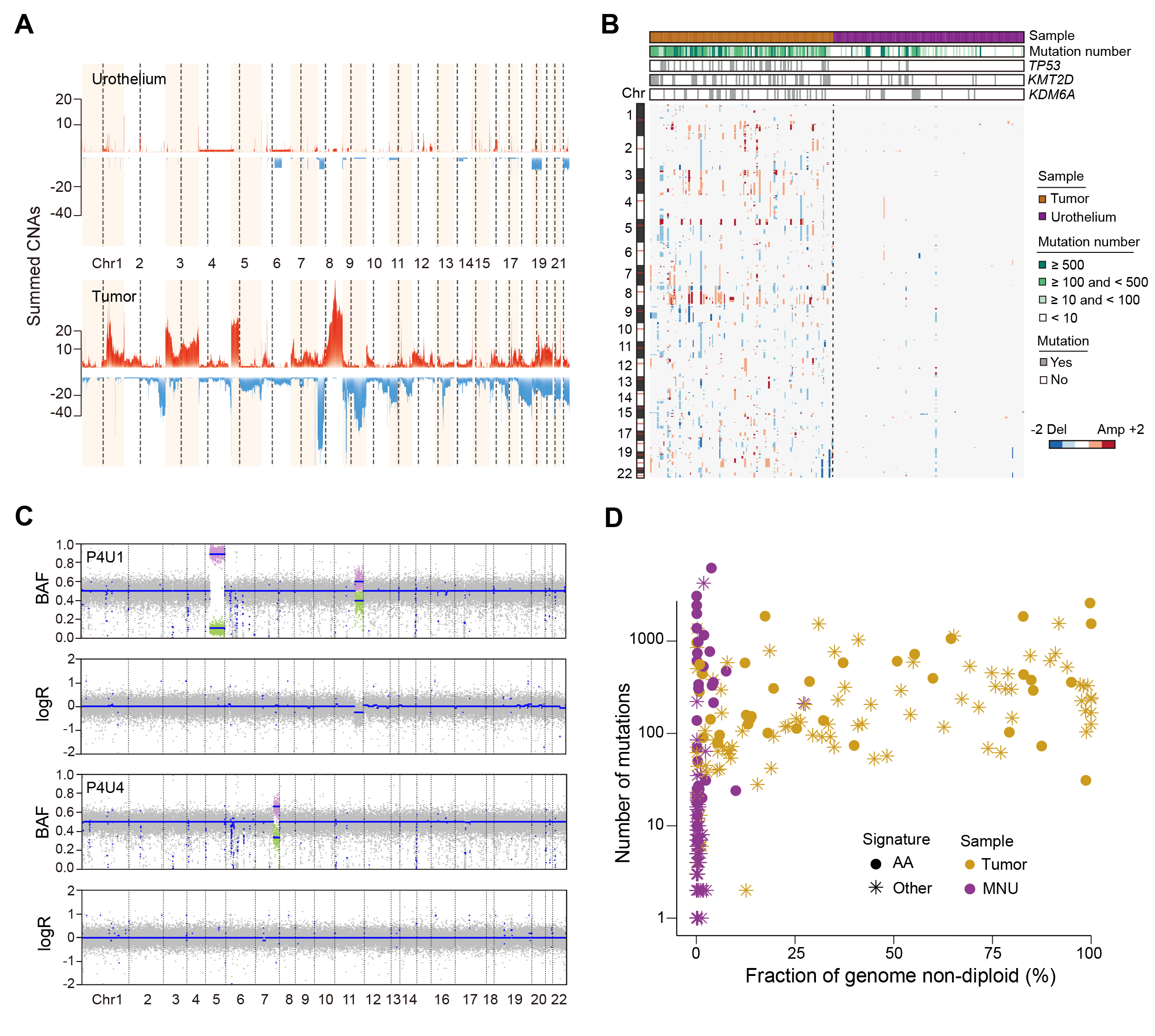
通过对外显子数据的进一步挖掘,研究人员分析了正常尿路上皮组织中基因拷贝数变异(copy number alterations)的情况(图2)。与体细胞突变的情况不同,拷贝数变异尤其是基因组大范围拷贝数变异较少出现于形态正常尿路上皮组织中。甚至在那些已经携带大量突变以及驱动基因突变的尿路上皮组织中,拷贝数变异也很少发生。这项结果显示,基因组稳定性和拷贝数变异是正常上皮组织和肿瘤组织之间明显的区别,仅仅突变的积累或许不足以导致正常上皮向恶性肿瘤的转化。

图2. 尿路上皮癌及正常尿路上皮组织中的拷贝数变异事件
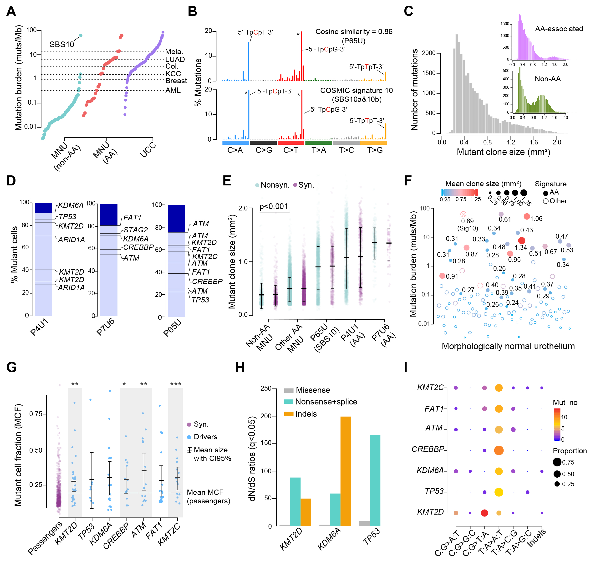
在进一步针对突变负荷(mutational burden)和克隆扩张的分析中,研究人员将正常尿路上皮组织分为两组:AA导致突变组和其他因素导致突变(非AA组)。通过对比AA组和非AA组,发现AA组尿路上皮组织的突变负荷接近尿路上皮癌的突变负荷,且比非AA组尿路正常上皮组织的突变负荷高出一个数量级。基于体细胞突变占比,研究人员推算了两组正常尿路上皮组织中克隆扩张的大小,结果发现AA组中的克隆扩张大小显著的高于非AA组的克隆大小。上述两方面的分析反映了AA促进了正常尿路上皮细胞中突变的积累以及尿路上皮组织中克隆的扩张(图3)。

图3. 正常尿路上皮组织中突变克隆的突变负荷及克隆大小研究
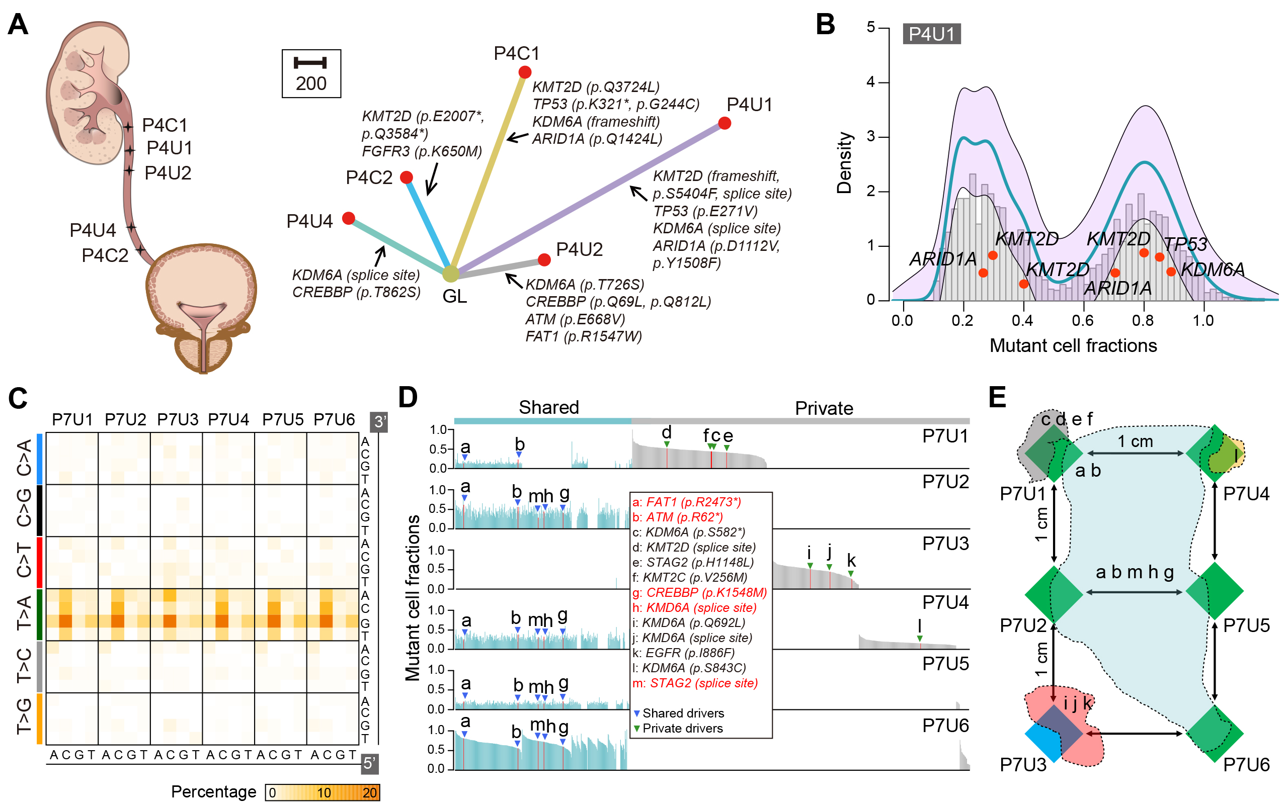
最后,通过系统发生树的构建以及突变细胞比例的计算(mutant cell fractions)分析,研究人员重构了部分病例中获取的多个正常尿路上皮组织之间的克隆关系。结果显示在一些病例中,多个正常尿路上皮组织的突变克隆独立起源并独立扩张、演化,积累完全不同的驱动基因突变;但在个别特殊病例中,研究人员发现由AA作用引起的突变克隆发生了剧烈的扩张,克隆大小达到了惊人的平方厘米级别(图4)。

图4. 正常尿路上皮组织中突变克隆的克隆关系及扩张演化研究
综上所述,本项研究结合激光显微切割技术和全外显子深度测序技术,深入系统地研究了癌旁组织形态学正常的尿路上皮组织中体细胞突变的积累以及突变克隆的扩张和演化,构建了全面的正常尿路上皮细胞突变图谱,为进一步理解尿路上皮癌以至其他肿瘤的早期发生提供了重要的知识。特别是,本研究中在形态正常上皮组织中观察到的大量突变积累和克隆扩张,将引发肿瘤细胞生物学表型与基因突变之间如何对应的深层思考。
北京大学生物医学前沿创新中心(BIOPIC)博士后李若岩(现工作于英国剑桥Wellcome Sanger Institute)、博士研究生陈章华、博士研究生许德澍、北京大学人民医院杜依青博士以及中山大学孙逸仙纪念医院林天歆教授为本文的并列第一作者。北京大学生物医学前沿创新中心(BIOPIC)、生命科学学院白凡研究员和北京大学人民医院徐涛教授为该研究论文的共同通讯作者。该研究项目得到了国家重点研发计划、国家科技重大专项、国家自然科学基金等的支持。
参考文献:
S. C. Baker, J. Southgate, “Bladder tissue regeneration” in Electrospinning for Tissue Regeneration (Woodhead Publishing Series in Biomaterials, 2011), pp. 225-241.
Y. Du et al., Mutagenic factors and complex clonal relationship of multifocal urothelial cell carcinoma. European Urology71, 841-843 (2017).\
A. W. T. Ng et al., Aristolochic acids and their derivatives are widely implicated in liver cancers in Taiwan and throughout Asia. Science Translational Medicine 9, eaan6446 (2017).
S. L. Poon et al., Mutation signatures implicate aristolochic acid in bladder cancer development. Genome Medicine7, 38 (2015).