日前,北京大学生命科学学院魏文胜课题组在Cell杂志上在线发表题为“Circular RNA Vaccines against SARS-CoV-2 and Emerging Variants”的研究论文。
魏文胜团队首先建立了体外高效制备高纯度环状RNA的技术平台,针对新型冠状病毒及其变异株,设计了编码新冠病毒刺突蛋白(Spike)受体结构域(RBD)的环状RNA疫苗。

该项研究中制备的针对新冠病毒德尔塔变异株的环状RNA疫苗(circRNARBD-Delta)对多种新冠病毒变异株具有广谱保护力。

新冠病毒circRNA疫苗研发示意图
首创环状RNA制备平台
作为近几年兴起的突破性医学技术,mRNA疫苗的基本原理是通过脂纳米颗粒(LNP)将mRNA导入体内来表达抗原蛋白,以刺激机体产生特异性免疫反应。2019年底新冠肺炎疫情(COVID-19)暴发后,针对性的mRNA疫苗(ModernamRNA-1273; Pfizer/BioNTechBNT162b2)在多种疫苗类型中脱颖而出。mRNA疫苗的修饰及递送技术均产生于国外机构,制约了我国mRNA疫苗及其治疗技术的发展和应用,因此亟需发展新型、高效的疫苗技术。
与线性的mRNA不同,环状RNA分子呈共价闭合环状结构,不含5’-Cap和3’-polyA结构;且不需要引入修饰碱基,其稳定性高于线性RNA。但是RNA的环化方法、纯化策略尚不成熟,其潜在的免疫原性对疫苗研发的影响并不清楚,诸多未知因素制约着环状RNA的研发应用。
魏文胜团队首先建立了体外高效制备高纯度环状RNA的技术平台,针对新型冠状病毒及其变异株,设计了编码新冠病毒刺突蛋白(Spike)受体结构域(RBD)的环状RNA疫苗。
实验证明,该疫苗可以在小鼠和恒河猴体内诱导产生高水平的新冠病毒中和抗体以及特异性T细胞免疫反应,并可以有效降低新冠病毒感染的恒河猴肺部的病毒载量,显著缓解新冠病毒感染引起的肺炎症状。

CircRNA疫苗接种在小鼠和恒河猴体内提供了显著性保护
环状RNA疫苗的优势
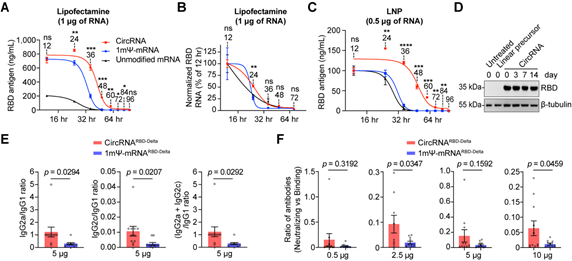
一系列的对比评估表明,与mRNA疫苗相比,circRNA疫苗具有以下特点或优势:
1)circRNA具有更高的稳定性,可以在体内产生更高水平、更加持久的抗原;
2)circRNA疫苗诱导机体产生的中和抗体比例更高,可以更有效地对抗病毒变异,降低疫苗潜在的抗体依赖增强症(ADE)副作用;
3)circRNA疫苗诱导产生的IgG2/IgG1的比例更高,表明其主要诱导产生Th1型保护性T细胞免疫反应,可以有效降低潜在的疫苗相关性呼吸道疾病(VAERD,Vaccine-associated enhanced respiratory diseases)副作用。

CircRNA疫苗的特点和优势(相比于mRNA疫苗)
有效中和奥密克戎毒株
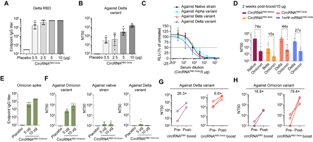
在新冠病毒奥密克戎突变株被世界卫生组织列为值得关注的变异株(Variants of Concern,VOC)后,研究团队紧急启动了针对该突变株的环状RNA疫苗研发。在获得病毒序列信息的30天内,完成了从疫苗生产、小鼠免疫到有效性评估的全流程。
研究发现,基于奥密克戎变异株的环状RNA疫苗(circRNARBD-Omicron)的保护范围狭窄,其诱导产生的抗体只能够中和奥密克戎变异株。而针对德尔塔变异株设计的环状RNA疫苗(circRNARBD-Delta)则可以在小鼠体内诱导产生广谱的中和抗体,有效中和包括奥密克戎株在内的多种新冠变异株。

针对新冠病毒德尔塔变异株设计的circRNARBD-Delta疫苗是一种具有广谱保护力的候选疫苗
以上结果表明,针对新冠病毒德尔塔变异株设计的circRNARBD-Delta疫苗是具有广谱保护力的新冠病毒肺炎候选疫苗,该研究也为针对当前新冠变异株迅速传播的疫苗研发和接种策略提供了参考依据。同时,该项平台型技术的建立在感染性疾病、自身免疫病、罕见病以及癌症的预防或治疗中具有广泛的应用前景。
北京大学魏文胜课题组博士后璩良、博士研究生伊宗裔和沈勇为论文共同第一作者。本项研究获得了众多合作实验室的鼎力支持和帮助,包括北京大学谢晓亮教授/曹云龙研究员课题组,中国医学科学院/北京协和医学院王健伟教授课题组,中国医学科学院医学生物学研究所彭小忠教授课题组,中国食品药品检定研究院王佑春课题组及黄维金课题组。
该研究项目得到了国家重点研发计划、国家自然科学基金重点及面上项目、北京市科委生物医学前沿创新推进项目、北京未来基因诊断高精尖创新中心、北大-清华生命科学联合中心以及传染病防治国家科技重大专项的基金支持。
璩良获2020年度国家“博新计划”基金支持。
破译生命密码,编辑底层蓝本
他致力于前沿生物技术的研究
为人类疾病治疗创造更多可能
在新冠肺炎全球大流行之际
魏文胜教授携团队制备的环状RNA疫苗
对多种新冠病毒变体展现出广谱保护力
为疫苗研发和接种策略提供了参考依据

魏文胜:北京大学生命科学学院教授、北京大学生物医学前沿创新中心研究员、北大-清华生命科学联合中心研究员、北京大学基因组编辑研究中心主任以及中国遗传学会基因组编辑分会副主任。教育背景为北京大学生物化学理学学士,密西根州立大学遗传学博士以及斯坦福大学医学院博士后。获得包括谈家桢生命科学创新奖、北京市留学人员创新创业特别贡献奖、北京市先进工作者、中国科技部创新人才推进计划科技创新创业人才等奖励。