肝癌被称为“癌中之王”
我国每年约有50万人死于肝癌
世界上肝癌50%的发病率
和55%的死亡率都在中国
治疗癌症,可以直接针对癌细胞下手
如手术切除、放射治疗、化疗、靶向治疗等
也可以整治癌细胞所赖以生存的“微环境”
即通过免疫调节
激发免疫系统的潜力来对抗癌症
就在昨天,北大团队在Nature发表文章
首次报道了肝癌 “免疫微环境”的5种亚型
并就其中一种类型深入研究
揭示出了部分中性粒细胞
在癌症免疫中的负面作用
为肝癌治疗、乃至癌症治疗带来新希望

2022年11月9日,北京大学第一医院肿瘤转化研究中心张宁团队与北京大学生物医学前沿创新中心(BIOPIC)张泽民团队、北京大学人民医院肝胆外科朱继业团队紧密合作,在Nature发表了题为“Liver tumor immune microenvironment subtypes and neutrophil heterogeneity”的研究论文。
该研究首次在单细胞精度定义了肝癌的五种免疫微环境亚型(TIMELASER),探究了其细胞组成、空间分布、基因组特征和趋化因子受体-配体网络,首次全面揭示肿瘤相关中性粒细胞(TAN)的异质性,发现并验证CCL4+、PD-L1+ TAN两个关键亚群的促肿瘤机制,最终通过构建小鼠肝癌模型,从In vitro,Ex vivo,In vivo三个层面,逐步深入地证明靶向肿瘤相关中性粒细胞有望形成新的肝癌免疫治疗方案,这些成果为肝癌的基础研究和临床诊疗提供了关键信息。

图1 本研究的实验设计
划分肝癌“免疫微环境”的五种亚型
每名患者的癌症细胞所处的免疫微环境都存在差异,要想实现精准的免疫调节治疗,就要弄清楚癌症的免疫微环境可以分成几种类型。因此,肿瘤的免疫微环境研究是个很重要的研究方向,不过在单细胞层面上,此前还没有人进行该精度的测序研究、染色研究等。

图2 肿瘤免疫微环境的5种亚型(TIMELASER)示意图
百万细胞数据揭示中性粒细胞的“叛变”
什么是中性粒细胞?中性粒细胞是人体最丰富的粒细胞类型,占人体所有白细胞的40%至70%,具备强大的吞噬能力,是宿主抵抗入侵病原体的第一道防线,是实打实的好细胞、战斗士。按理说,它应该帮着免疫细胞一起吞噬杀灭入侵的癌细胞,就像此前的观点一直认为的那样。
但是,本次实验分析了3万多个中性粒细胞,发现有些中性粒细胞在癌细胞周围不仅不好好进攻,反而“策反”免疫细胞加入“罢工”行列,眼睁睁地看着癌细胞生长。找到这个原因,就提供了一个新的改善免疫微环境的方向,也就是今后肝癌治疗的新方向。
那么,为什么此前都未发现中性粒细胞在免疫微环境中发生了“叛变”呢?首先,这是因为中性粒细胞在微环境中的含量较少,如果不进行单细胞精度的观察,极容易忽略。第二,还因为中性粒细胞是一类非常脆弱的细胞,通常认为其在体内进入外周血(即骨髓以外的血液)后存活不超过一周,体外存活不超过24小时。所以,提取和保存难度很大。
本次实验对中性粒细胞的成功分析,其一得益于“无抗体富集”策略,即全盘研究细胞的策略。对研究团队来说,这是一个“大胆的决定”。因为想要做无偏差的研究就要把所有的细胞都仔细分析。团队拿到了100多万个细胞,其中的数据处理比普通的几万个细胞的难度要上很大的层级,为了实现最优的分析结果,数据分析方案经过了多次优化和推倒重来。
研究中遇到最大的困难就是细胞分群。当团队拿到100多万个数据后,要判断出每一个细胞的类属。判断的依据在于细胞的基因,而每一个细胞里边平均约有2000多个基因。同时细胞分群要跟已发表数据紧密结合,既要阅读大量文献,确定已经报道的细胞类群,又要对多个全新的细胞亚群进行首次定义。因此,一定要非常严谨和细致。经过一年多的前期数据分析,团队才把这100多万个细胞的类别定出来。

图3 中性粒细胞亚群的组织分布、发育轨迹和癌种富集
最终,团队得到了涵盖了13个大类的89个小亚群,文章中首次发现了之前未报道的11种中性粒细胞。这次分出的89个亚群,也为今后癌症的精准治疗提供了分子遗传学的基础,不仅是对肝癌,对所有的癌症来说,都很有意义。
走在世界前列:
“细胞等不了,熬夜是常态”
“我们这个工作能够走在世界前列,除了在实验方法的进步以外,还因为我们实验和临床有非常好的配合。”张宁教授回忆团队进行科研攻关时的密切配合感慨道,“因为我们的细胞要根据病人做手术的需要来,所以我们和临床配合得非常紧密。晚上八九点钟了,薛老师他们就在手术房外等着,临床组的样本一下来,实验组马上就去分细胞,一直分到夜里十一二点钟那都是常有的,熬夜也是常态。因为这个细胞是等不了的,只要三个小时之后,细胞就见不着了。要做100多个人,100多万个细胞,这样的一个庞大的数据样本,那是要有奉献精神的。这就是我们北大的优势,北大各个学科都很强、都很齐,同时我们的老师们有奉献精神,这是我印象很深的。”
本次实验由来自北京大学第一医院的张宁教授课题组、北京大学BIOPIC(生物医学前沿创新中心)的张泽民教授课题组和北京大学人民医院的朱继业教授课题组联合完成。张宁教授课题组牵头提出思路想法并进行实验设计与操作,朱继业教授课题组提供临床样本,张泽民教授课题组提供生物信息分析技术。这样三个课题组,体现了现代科学研究的特点:一个大的科学问题需要多个团队合作完成,而北大则恰好提供了优势合作的平台。
为今后肝癌乃至癌症治疗提供关键入口
本次研究的另一大创新处在于,课题组在数据分析与动物验证方面结合得非常好。张宁介绍文章受到了学术界很多关注:“我们把医疗出来的病例进行数据分析之后,还通过动物实验进行验证,数据分析的结果和动物实验的匹配达成了非常好的契合。”这更加强有力地说明了研究的准确性和科学性。

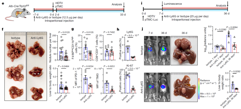
图4 Anti-Ly6G抗体去除中性粒细胞可以有效缓解小鼠肝癌生长
根据实验得出的确凿数据,团队提出,中性粒细胞可以是肝癌甚至是癌症治疗中的一个重要靶点。这就为了今后肝癌乃至癌症治疗提供了一个非常重要且关键的入口,在此基础上进行研究和突破,关于肝癌会有更好的治疗方法和诊断方法。
附:薛瑞栋(北京大学第一医院)、张启明(北京大学BIOPIC)、曹奇(北京大学第一医院)、孔瑞瑞(北京大学第一医院)和向骁(北京大学人民医院)是该论文的并列第一作者。张宁(北京大学第一医院肿瘤转化中心)、张泽民(北京大学BIOPIC)和朱继业(北京大学人民医院)为共同通讯作者。该研究得到国家自然基金、“十三五”国家科技重大专项、国家重点研发计划、基础科学中心等多项国家科学基金的支持和资助。